林野火災注意報・林野火災警報の運用を開始します。
各市町村における発令状況はこちら
「林野火災注意報・警報」の運用を開始します!
令和7年2月に発生した岩手県大船渡市の林野火災をはじめ、全国的に大規模な林野火災が多く発生しました。これを受け、国は検討会を実施し林野火災予防の実効性を高めるために、「林野火災注意報」「林野火災警報」の発令を提言しました。
この提言を受け、当消防本部では従前から独自に定めている「火災注意報」に加え「林野火災注意報」「林野火災警報」の運用を令和8年4月1日より開始し、屋外における火の使用を制限することになります。

発令基準
発令基準は以下のとおりです。
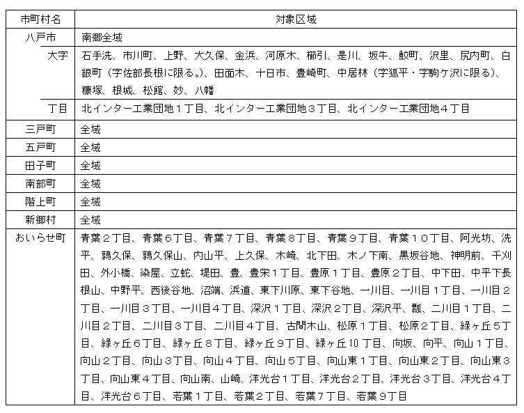
発令対象区域
対象区域は「森林法第5条の民有林」及び、「第7条の2の国有林に規定する森林及び森林を有する地区」とし、市町村ごとに指定しており、飛び火を考慮し森林割合の高い地域は全域、割合の低い地域は区域指定をしています。(※八戸地域広域市町村圏事務組合告示第4号による)
八戸地域広域市町村圏事務組合告示第4号※対象区域一覧

発令対象期間
発令の可能性がある対象期間は通年となります。
制限される行為とは?
制限される行為とは、屋外において裸火を使用し、火の粉が飛散する以下のような行為です。
①山林、原野等における火入れ
②煙火の消費
③屋外における火遊び又はたき火
④屋外における引火性又は爆発性の物品、その他の可燃物付近で喫煙
⑤山林、原野における屋外での喫煙
⑥残火(たばこの吸い殻を含む)、取灰又は火の粉の始末
~制限される行為の例~
(※伝統行事や地域行事であっても、どんと焼き等の裸火で火の粉が飛散する行為は制限対象となります。)
~規制対象外の行為~
バーベキュー台、七輪、ガス器具など、火の粉が飛散しない形態の製品等で、それぞれの使用方法に従い使用する場合は、制限される行為の対象外となります。

火の使用制限に従わなかった場合
「林野火災警報」が発令された場合、屋外における火の使用の制限が課され、これに違反した者は消防法による罰則(30万円以下の罰金又は拘留)が適用されることがあります。
「林野火災注意報」が発令された場合、罰則はありませんが屋外における火の使用は控えましょう。
届け出について
たき火など屋外で炎が上がったり、煙が出るような火の取り扱いをする者は、最寄りの消防署等への事前の届出※が必要です。
※「火災とまぎらわしい煙又は火災を発生するおそれのある行為の届け出」
火災とまぎらわしい煙又は火炎を発するおそれのある行為の届出書
消防署への届出により、行為そのものを許可するものではありません。
屋外での焼却(野焼き)は一部例外を除き禁止されています。
届出後に林野火災注意報・警報が発令された場合、届出者に消防署から連絡することがあります。
発令状況の周知について
林野火災注意報・警報発令状況については当消防本部ホームページでご確認いただけるほか、発令時にほっとスルメールやX(エックス)、消防情報案内、消防庁舎への掲示、消防車両による巡回により広報します。

お問い合わせ先
消防本部予防課
TEL 0178-44-2133
FAX 0178-44-1196